A flowchart of how Queen Mary processes your report. Updated January 2026

Flowchart: How Queen Mary processes your report. Updated January 2026

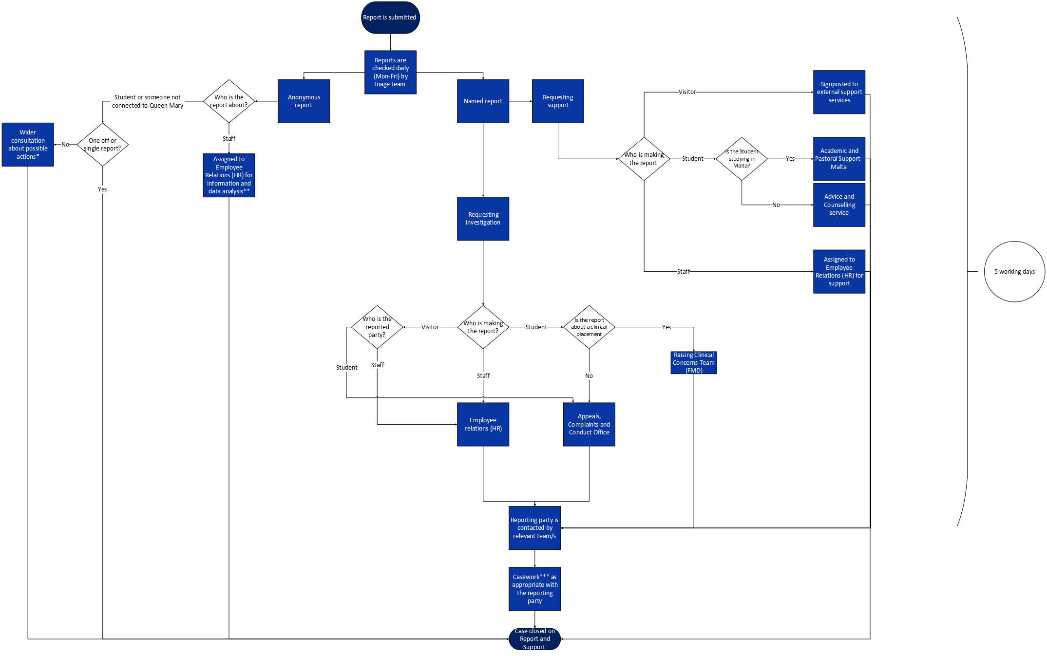
You can also view this flowchart as a PDF.

* Wider consultation about possible actions may include:

- Discussing with HR or the Appeals, Complaints and Conduct office about a number of anonymous reports in a particular department or University area for consideration if any general actions can be taken and for information purposes. 

**Assigned to Employee Relations (HR) for information and data analysis

Anonymous reports about staff will be assigned to Employee Relations (HR) for information and data analysis. This will not instigate any part of a formal process or complaint, as we do not act on anonymous reports. In the case of multiple reports in a particular department or University area, employee relations will consider if generalised action can be taken.

*** Case work may include:

- Internal support or discussion around informal resolution, provided by the Advice and Counselling Service for students, or via HR for staff. 

- External referrals to specialist services outside of Queen Mary who can provide expert support to individuals. Referrals to external services would be discussed with the reporting individual when discussing their options.

-  Formal action (i.e. internal investigation), which is subject to the processes detailed in the Student Discipline Policy  and the HR Grievance policy

Students who would like independent advice on any of the Queen Mary processes may wish to contact the Students' Union Academic Advice Service. They provide a confidential, non-judgemental and free service available to all current Queen Mary students, including specialist advice and support on issues such as the student complaints procedure, appeals, disciplinary hearings and applications for extenuating circumstances. It is independent from the university, so issues discussed with the Academic Advice Service will not appear on your Queen Mary file without your consent. It can support any student who has made a report on Report and Support, including cases where the student is also working with Queen Mary services.

Staff may wish to seek independent advice from a Trade Union or the Employee Assistance Programme.

There are two ways you can tell us what happened